Jump to content

Antminer D7


Recommended Posts

Posted

Привет всем, я новичок на этом форуме. Ничего связанного с Antminer D7 не нашел, поэтому создал новую тему.
Я хотел бы поделиться с вами руководством по ремонту хеш-платы Antminer D7, которое я нашел:

 

Содержание этой статьи: в основном описывается устранение различных неисправностей Antminer D7 и как использовать тестовое приспособление для точного позиционирования. ZEUS MINING упорядочивает контент, верстает и делится им.

Ⅰ. Требования к подготовке ремонтной платформы/инструментов/оборудования

1. Требования к платформе:
Антистатическое рабочее место для обслуживания (рабочее место необходимо заземлить), антистатический браслет и заземление.

2. Требования к оборудованию:
(1) Паяльник с постоянной температурой (350°C-380°C), заостренный наконечник паяльника используется для пайки небольших участков, таких как чип-резисторы и конденсаторы;
(2) Термофен и ремонтная станция BGA используются для разборки и сварки чипов/BGA;
(3) Мультиметр с приваренными стальными штифтами и термоусадочными втулками для удобства измерения (рекомендуется мультиметр Fluke 15b+);
(4) Осциллограф (рекомендуется осциллограф UTD2102CEX+), сетевой кабель (требования: подключение к Интернету, стабильная сеть)

3. Требования к тестовому инструменту:
(1) Источник питания APW12: AP12_12V-15V_V1.2 и кабель адаптера питания (сделанный самостоятельно: используйте толстый медный провод для положительного и отрицательного полюсов источника питания для подключения источника питания и платы питания, рекомендуется использовать Медный провод 4AWG длиной менее 60 см, ограниченный только PT1 и использованием для проверки технического обслуживания), используемый для питания хеш-платы;
(2) Используйте тестовое приспособление платы управления V2.3 (номер материала испытательного приспособления ZJ0001000001). Положительный и отрицательный полюсы испытательного приспособления необходимо установить с разрядными резисторами. Рекомендуется использовать цемент с сопротивлением 20 Ом и мощностью 100 Вт или более.

4. Требования к вспомогательным материалам/инструментам для обслуживания:
(1) Паяльная паста 138°C, флюс, бессвинцовый очиститель печатных плат Mechanic и безводный спирт;
(2) Механический бессвинцовый очиститель печатных плат используется для очистки остатков флюса после технического обслуживания;
(3) На поверхность чипа после ремонта наносится теплопроводящий гель;
(4) Стальная сетка для посадки шариков, демонтажный фитиль и шарики припоя (рекомендуемый диаметр шарика 0,4 мм);
(5) При замене нового чипа необходимо залудить контакты чипа, а затем припаять их к хеш-плате. Равномерно нанесите теплопроводный гель на поверхность чипа, а затем зафиксируйте радиатор.
(6) Сканер кода последовательного порта.
(7) Плата адаптера последовательного порта RS232 на плату адаптера TTL 3,3 В.
(8) Самодельный датчик короткого замыкания (используйте штифты для проводки и сварки, и необходимо нагреть термоусадочную втулку, чтобы предотвратить короткое замыкание между датчиком и небольшим радиатором).
5. Общие требования к запасным материалам для технического обслуживания:
Резистор 0402 (0Р, 51Р, 10К, 4,7К,);
Конденсатор 0402 (0,1мкФ, 1мкФ)

Ⅱ. Требования к техническому обслуживанию

1. Обратите внимание на метод работы при замене чипа. После замены каких-либо аксессуаров печатная плата не имеет явных деформаций. Проверьте запасные части и окружающие детали на отсутствие недостающих частей, обрывов цепи и коротких замыканий.
2. Обслуживающий персонал должен обладать определенными знаниями в области электроники, иметь опыт обслуживания более одного года и владеть технологиями упаковки BGA/QFN/LGA и сварки.
3. После ремонта хэш-доску необходимо протестировать более двух раз, и все в порядке!
4. Проверьте инструменты, может ли тестовое приспособление нормально работать, определите параметры тестового программного обеспечения станции технического обслуживания, версию тестового приспособления и т. д.
5. Для проверки ремонта и замены чипа необходимо сначала протестировать чип, а затем выполнить функциональный тест после прохождения. Функциональный тест должен убедиться, что малый радиатор приварен нормально, а большой радиатор установлен на место (каждый гель термоклея должен быть нанесен равномерно, а затем установлен большой радиатор), а охлаждающий вентилятор работает на полной скорости. При использовании шасси для отвода тепла следует размещать одновременно две хеш-панели, образующие воздуховод. Односторонний тест производства также должен гарантировать, что воздуховод сформирован (Важно)

6. При измерении сигнала помогите 4 вентиляторам рассеивать тепло, чтобы вентиляторы продолжали работать на полной скорости.
7. Когда хеш-плата включена, сначала должен быть подключен отрицательный медный провод источника питания, затем должен быть подключен положительный медный провод источника питания, и, наконец, должен быть вставлен сигнальный кабель. При разборке порядок установки должен быть обратным. Сначала отсоедините сигнальный кабель, затем отсоедините положительный медный провод источника питания и, наконец, отсоедините отрицательный медный провод источника питания. Если не соблюдать этот порядок, очень легко повредить U1 и U2 (не все фишки можно найти). Перед тестированием Pattern отремонтированная хеш-плата должна быть охлаждена перед тестированием, иначе это приведет к тестированию PNG.
8. Чтобы заменить новый чип, очистите контакты и припойную пасту, чтобы убедиться, что чип предварительно залужен, а затем припаян к печатной плате для ремонта.
9. Все тестовые приспособления на стороне обслуживания тестируются в режиме Test_Mode и в режиме кода сканирования. После прохождения теста производственная сторона будет оптимизирована с первой тестовой станции, а обычная установка будет устаревшей (установлена в соответствии с тем же уровнем).

Ⅲ. Производство испытательных приспособлений и меры предосторожности

Испытательное приспособление должно удовлетворять требованиям по рассеиванию тепла рабочей платой, чтобы облегчить измерение сигналов.
1. Получите номер детали: испытательное приспособление ZJ0001000001.
2. В первый раз используйте SD-карту тестового приспособления серии 19, чтобы провести программу для обновления FPGA платы управления тестовым приспособлением. После распаковки скопируйте его на SD-карту и вставьте карту в слот для карты тестового приспособления; подождите около 1 минуты после включения питания и подождите, пока индикатор платы управления не мигнет 3 раза дважды, это означает, что обновление завершено; (если он не обновлен, это может привести к тому, что определенный чип будет признан неисправным во время теста).

indicator-light.jpg

3. Сделайте тестовую SD-карту в соответствии с требованиями, односторонний радиатор обнаруживает чип и непосредственно распаковывает сжатый пакет, чтобы сделать SD-карту; PT1 не нужно сканировать код; версия программного обеспеченияpt1-software-version.jpg. Скопируйте следующие файлы на SD-карту, производство завершено.

pt1-software-file.jpg

4. Сделайте тестовую SD-карту в соответствии с требованиями. Двухсторонний тест радиатора 8x Pattern должен сделать SD-карту, как показано на рисунке ниже; тест PT2 должен быть вставлен с кодовым пистолетом и сетевым кабелем. Версия программного обеспечения является версией программного обеспечения PT2, скопируйте следующее содержимое на SD-карту, чтобы завершить производство;

pt2-software-file.jpg

5. При использовании двустороннего теста 8x Pattern на стороне производства, на стороне внутренних продаж и на стороне аутсорсингового обслуживания требуется соответствующий сканер кода и инструменты последовательного порта. Подробности см. в руководстве по тестированию D7.

Ⅳ. Обзор принципа

1. Рабочая структура хеш-платы D7:
Хэш-плата D7 состоит из 70 чипов Antminer BM1764, которые разделены на 35 доменов, и каждый домен состоит из 2 чипов ASIC; рабочее напряжение микросхем BM1764, используемых в хеш-плате D7, составляет 0,3В; Выходное напряжение 20 В повышающей схемы U238 выводится линейным регулятором (U295 U16 U14 U307 U310 U313) для подачи 1,8 В на группы 29, 30, 31, 32, 33, 34 (всего 6 групп) для обеспечения LDO Источник питания 1,8 В, 1,8 В для LDO (U294 U15 U13 U306 U309 U312 U187 U188 U190 U191 U193 U194) выход 0,8 В. 28-я группа - 1-я группа и 35-я группа обеспечиваются VDD 13 В через LDO для обеспечения 1,8 В, 1,8 В, а затем через линейный регулятор для обеспечения 0,8 В, напряжение домена составляет около 0,3 В. Как показано на рисунке:
Группа 28 - Группа 1 и Группа 35

domain-voltages-for-groups-1-and-35.jpg

Группы 29-34

domain-voltages-for-groups-29-to-34.jpg

d7-hash-board-chip-location.jpg

d7-hash-board-voltage-domain.jpg

2. Схема повышения хеш-платы BXD34601:
Буст питается от 13В от блока питания и превращается в 20В, как показано на рисунке.

d7-boost-circuit-location.jpg

d7-boost-circuit-schematic.jpg

3. Направление сигнала чипа D7:
(1) Поток сигнала CLK (XIN) генерируется кварцевым генератором Y2 25 МГц и передается от чипа № 01 к чипу № 70; напряжение около 0,9В;
(2) Поток сигналов RST и CI поступает с 3-го контакта (3,3 В) J3 и преобразуется микросхемой преобразования уровней U1-U3-U4, а затем передается с микросхемы № 01 на микросхему № 70;
(3) Направление потока сигнала RX (RI, RO) — от чипа № 70 к чипу № 01 и возвращается к контакту 8 разъема сигнального кабеля через U2, а затем возвращается к плате управления;
4) поток сигналов БО (БИ, ВО), от микросхемы № 01 к № 70;

4. Вся структура майнера:
Весь майнер в основном состоит из 3 хеш-плат, 1 платы управления Antminer D7, блока питания APW12 и 4 охлаждающих вентиляторов, как показано на рисунке:

d7-miner-architecture.jpg

Ⅴ. Распространенные проблемы и шаги по устранению неполадок с хэш-доской

Явление 1: тест одной платы обнаруживает, что чип равен 0 (станция PT1/PT2)
Первый шаг: сначала проверьте выходную мощность, пожалуйста, проверьте напряжение в обведенной части на рисунке ниже.

power-output-schematic.jpg

check-the-circle-area-voltage.jpg

Второй шаг: проверьте выходное напряжение домена напряжения
Напряжение каждого домена напряжения составляет около 0,3 В, а источник питания 13 В обычно имеет напряжение домена. Приоритет отдается измерению выходного сигнала клеммы питания хеш-платы, а также проверке наличия короткого замыкания МОП (измерьте сопротивление резистора между контактами 1, 4 и 8). Если питание 13В есть, но напряжения домена нет, продолжайте проверку.

mos-chip-location.jpg

Третий шаг: проверьте цепь PIC
Измерьте, имеет ли контакт 11 U6 выход (3,3 В). Если да, продолжайте устранять проблему. Если нет, убедитесь, что соединение между кабелем тестового приспособления и хэш-платой в порядке, и перепрограммируйте PIC.

pic-circuit-schematic.jpg

pic-location.jpg

Шаги программирования PIC:
(1) Запишите программу PIC хеш-платы.
Загрузите инструмент программирования: программатор PICkit3.5, контакт 1 кабеля PICkit3 соответствует контакту 1 J3 на печатной плате и должен быть подключен к контактам 1, 2, 3, 4, 5 и 6.

pickit3-programming-tool.jpg

(2) Программное обеспечение для записи:
① Откройте MPLAB IPE, выберите устройство: PIC16F1704;
② Нажмите «Power», чтобы выбрать способ подачи питания, а затем нажмите «Operate»;
③ Выберите file, чтобы найти файл .HEX для записи;
④ Нажмите «connect», подключение нормальное.
⑤ Нажмите кнопку «Program».
⑥ После завершения нажмите «Verifiy», чтобы подтвердить успешность записи.

mplab-ipe-software.jpg

mplab-ipe-running-interface.jpg

Четвертый шаг: проверьте выход схемы усилителя и проверьте C69 на следующем рисунке, и напряжение может быть измерено до 20 В.

measured-to-boost-circuit-20v-voltage.jp

Пятый шаг: проверьте каждую группу выхода LDO 1,8 В или PLL 0,8 В.
Группа 28 - Группа 1 и Группа 35

group-28-ldo-and-pll-voltage-outputs.jpg

Группы 29-34

groups-29-34-ldo-and-pll-voltage-outputs

Шестой шаг: проверьте вывод сигнала чипа (CLK/CI/RO/BI/RST)
Диапазон значений напряжения описывается направлением опорного сигнала. Если при измерении обнаруживается большое отклонение значения напряжения, его можно сравнить со значением измерения соседней группы.

chip-test-point-signal-schematic.jpg

Когда на ЖК-экране тестового приспособления отображается EEPROM NG, проверьте, нормально ли припаян U10;

u10-voltage-schematic.jpg

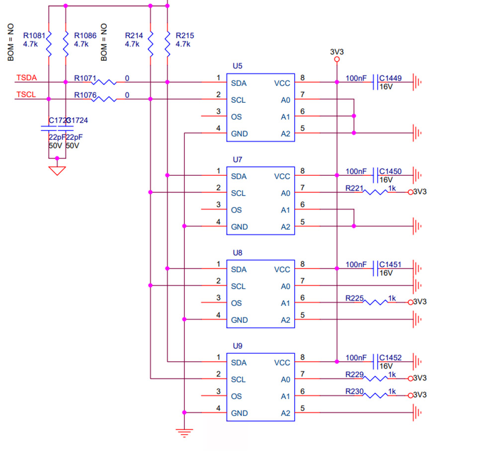
Когда датчик PIC NG отображается на ЖК-экране тестового приспособления, температура показаний теста не соответствует норме. Для устранения неполадок выполните следующие действия:
а) Проверьте, не приварены ли четыре резистора R214, R215, R1071, R1076 ненормально;
б) Проверьте, нормально ли спаяны чипы датчика температуры U5, U7, U8, U9, положение датчика температуры, как показано на рисунке, а также проверьте, в норме ли питание 3,3 В чипа датчика температуры; проверьте качество сварки чипа, подключенного к датчику температуры и маленькому радиатору, деформация большого материала радиатора вызовет плохое рассеивание тепла чипа и повлияет на разницу температур.

schematic-diagram-of-temperature-sensing

Явление 2: Одноплатное обнаружение отсутствия микросхем (станции PT1/PT2)

a) Когда на ЖК-экране тестового приспособления отображается ASIC NG: (0), сначала измерьте общее напряжение в области измерения, а цепь повышения напряжения 20 В в норме, а затем используйте пробник короткого замыкания для короткого замыкания теста RX. точку и контрольную точку 1V8 между 1-й и 2-й, а затем запустите программу. Глядя на журнал последовательного порта, если в это время все еще найдено 0 чипов, это будет одна из следующих ситуаций:
a-1) С помощью мультиметра измерьте, равны ли напряжения контрольных точек 1V8 и 0V8 1,8 В и 0,8 В. Если нет, возможно, схема LDO 1,8 В, 0,8 В в этом домене неисправна или две микросхемы ASIC в этом домене плохо припаяны, что в большинстве случаев вызвано коротким замыканием 0,8 В, 1,8 В. Конденсаторы фильтра SMD (расчет измерения. Значение сопротивления конденсатора фильтра чипа, связанное с силовой пластиной).
а-2) Проверьте цепи U1, U2, U5 на неисправность, например, на резистор в плохой пайке и т. д.
а-3) Проверить, есть ли у первой микросхемы плохо припаянные выводы (было обнаружено при техническом обслуживании, выводы были залужены сбоку, но при снятии микросхемы обнаружилось, что выводы не залужены вообще) .

б) Если на шаге а) можно найти одну микросхему, это означает, что первая микросхема и предыдущая схема все исправны, и аналогичным образом проверяются следующие микросхемы. Например, замкните накоротко контрольную точку 1V8 и контрольную точку RO между 38-й и 39-й микросхемами. Если журнал может найти 38 чипов, первые 38 чипов не проблема; если все еще найдено 0 чипов, проверьте, в порядке ли сначала 1V8. Если это нормально, проблема с чипами после 38. Продолжайте дихотомию, пока не найдете рассматриваемый чип. Предположим, проблема с N-й микросхемой, тогда при КЗ 1V8 и RO между N-1-й и N-й микросхемой N-1 микросхема может быть найдена, но 1V8 и RO между N-й и N+1-й микросхемами фишки можно найти. Когда происходит короткое замыкание, весь чип не может быть найден.
c) Когда на ЖК-дисплее отображается ASIC 69: (сообщает 69), это означает, что хеш-плата может обнаружить 69 чипов на частоте 500M; после нахождения соответствующего положения чипа методом короткого замыкания сначала проверьте, совпадают ли результаты теста, если они одинаковы, это означает, что чип неисправен, необходимо заменить чип;
d) Метод обслуживания: Используйте метод дихотомии, чтобы замкнуть накоротко контрольную точку 1V8 и контрольную точку RX между 38-й и 39-й микросхемами, замкнув накоротко щуп. Если в журнале можно найти 38 фишек, то первые 38 фишек Проблем с фишками нет; если 47 микросхем закорочены, а в логе 46 микросхем, значит 47-я микросхема не может быть обнаружена, и проблем с осмотром внешнего вида нет. Как правило, 47-я микросхема может быть заменена (можно также поменять местами 46 и 47, если после замены, если 46 микросхемы закорочены и сообщается 45, это может быть определено как проблема с микросхемой, и 46-я микросхема должна быть заменена);

e) Когда на жидком кристалле отображается ASIC NG: (зафиксировано для сообщения об определенном чипе), это можно разделить на следующие две ситуации:
Первый случай: обычно стоимость чипа не меняется каждый раз, когда сообщается о тесте. В этом случае метод технического обслуживания может выполняться в соответствии с обычным методом технического обслуживания измерения напряжения сигнала.
Явление 3: Неполные одноразовые данные ответа (станция PT2)
PS: Особое внимание нужно обратить, номер асика начинается с 0, 000-069

incomplete-nonce-data.jpg

Явление 4: Проверка тестового чипа выполнена успешно, и функция PT2 отображает PLUG OFF BEFORE TEST OVER.
Это связано с тем, что программное обеспечение устанавливает задержку во время проверки, и тестер отключает кабель до того, как напряжение упадет до 0. Для проверки необходимо перезапустить прибор.
Требования к тестовой среде PT2: Температура тестовой среды PT2 должна быть в пределах от 20°C до 30°C. Когда температура окружающей среды превысит 35°C, программа остановит тест.
Требования к тестовому блоку питания PT2: Когда блок питания тестового стенда PT2 находится под нагрузкой 1500 Вт (в случае тестирования платы), фактическое выходное напряжение не может быть ниже 0,03 В, установленного в файле конфигурации. (Например, если в конфигурационном файле требуется пробная выработка 15В, то выходное напряжение блока питания не может быть ниже 14,97В при нагрузке 1500 Вт)

Ⅵ. Проблемы с платой управления вызывают следующие проблемы

1. Весь майнер не работает
7007 Плата управления
(1) Проверьте, является ли напряжение нескольких выходных точек напряжения нормальным, короткое замыкание 3,3 В может сначала отключить U8, если это все еще короткое замыкание, вы можете отключить ЦП для измерения. Для других аномальных напряжений, как правило, замените соответствующую микросхему преобразователя.
(2) Если напряжение в норме, проверьте состояние сварки DDR/CPU (рентгеновская проверка на производственной стороне)

(3) Попробуйте обновить программу флэш-памяти с помощью SD-карты;
Если майнер со считыванием карты платы управления должен нормально запускаться, необходимо выполнить следующие два шага:
а) После того, как карта успешно проведена, зеленый светодиодный индикатор всегда горит, а питание выключается и перезагружается;
б) Подождите 30 секунд после повторного включения питания (время открытия OTP)
в) OTP (One Time Programable) — тип памяти MCU, что означает одноразовую программируемость: после того, как программа прошита в IC, ее нельзя изменить или очистить снова;

Меры предосторожности:
(1) Внезапный сбой питания или время, не достигшее 30 с во время процесса открытия OTP, приведет к тому, что плата управления не сможет открыть функцию OTP, плата управления не запустится (не подключена к Интернету), а U1 (управление плата главного управления IC FBGA) нуждается в замене. U1 больше нельзя использовать в серии D7;
(2) U1 нельзя использовать на моделях других серий, если включена плата управления с функцией OTP;

d7-control-board.jpg

плата управления амлогик
Если вы не можете войти на веб-страницу, возможно, плата управления не сгорела, сначала используйте файл образа и зашифрованный файл для его записи, а затем обновите IM или OM для тестирования после записи.
2. Весь майнер не может найти IP
Существует высокая вероятность того, что IP не может быть найден из-за нештатной работы. Обратитесь к пункту 1 для устранения неполадок.
Проверьте внешний вид и состояние сварки сетевого порта, сетевого трансформатора Т1 и ЦП.
3. Весь майнер нельзя обновить
Проверьте внешний вид и состояние сварки сетевого порта, сетевого трансформатора Т1 и ЦП.
4. Весь майнер не может прочитать операционную плату или отсутствует цепочка
A. Проверьте кабельное соединение.
B. Проверьте части платы управления, соответствующие цепи.
C. Проверьте качество пайки волной припоя контактов разъема и сопротивление вокруг разъема.

d7-hash-board-plug-in-interface.jpg

Ⅶ. весь феномен отказа майнера

1. Предварительный тест всего майнера
Ссылаясь на файл процесса тестирования, общие проблемы - это проблемы процесса сборки и проблемы процесса платы управления.
Обычное явление: IP-адрес не может быть обнаружен, обнаружена ненормальная скорость вращения вентилятора и обнаружена ненормальная цепочка. Если во время теста возникает аномалия, ремонт должен выполняться в соответствии с интерфейсом мониторинга и подсказками журнала тестирования. Методы восстановления исходного теста и теста на старение всего майнера одинаковы.

d7-miner-test-interface.jpg

2. Тест на старение: во время теста на старение техническое обслуживание должно проводиться в соответствии с контролируемым тестом интерфейса, например;
1) Дисплей вентилятора неисправен: нам нужно проверить, нормально ли работает вентилятор, нормально ли соединение с платой управления и не неисправна ли плата управления.
2) Меньше цепочки: Меньше цепочки означает, что на 3 досках не хватает 1 доски. В большинстве случаев возникает проблема со связью между хеш-платой и платой управления. Проверьте, нет ли обрыва в кабеле. Если с подключением все в порядке, вы можете проверить плату на наличие PT2, чтобы узнать, можно ли ее протестировать. Если его можно проверить, то в основном можно определить, что это плата управления; если проверка не пройдена, используйте метод ремонта PT2.
3) Аномальная температура: Как правило, температура высокая. Максимальная температура печатной платы, устанавливаемая нашей системой мониторинга, не может превышать 90 °C. Если она превысит 90°C, майнер подаст сигнал тревоги и не сможет нормально работать. Как правило, температура окружающей среды слишком высока, и ненормальная работа вентилятора также вызывает ненормальную температуру.
4) Не удается найти все чипы (то же самое можно включить, но хешрейт 2/3 или 1/3 от нормального значения), количество чипов не хватает: если количество чипов недостаточно, вы можете обратиться к PT2 для тестирования и ремонта.
5) После работы в течение определенного периода времени нет хешрейта, и соединение пула майнинга прерывается, проверьте сеть;

network-connection-failure.jpg

6) Тест на старение нормального хорошего майнера:

miner-burn-in-test-status-page.jpg

7) Тест с одной платой проходит нормально, но у одной платы низкий хэшрейт после сборки всего майнера для тестирования: первая плата не имеет хешрейта после работы около 3 минут.
Специфический метод анализа заключается в следующем:
① Сначала проверьте плату PT2, чтобы убедиться, что плата в порядке. Если тестовые микросхемы не все проверены, отремонтируйте плату. Если обычная шестерня в порядке после теста, выньте плату отдельно и используйте тестовое приспособление, чтобы зафиксировать ее. Инструмент переносится в основную программу микросхемы отладки для майнинга, а скорость вращения вентилятора отлаживается до 100%. Напряжение и частота настраиваются на рабочее напряжение и частоту всего майнера. Дайте майнеру майнить и посмотрите, потеряет ли майнер хешрейт.
② Если майнер по-прежнему теряет хэшрейт, уменьшите частоту до 400M, а остальные условия останутся без изменений. Позвольте майнеру посмотреть, потеряет ли он хешрейт и достигнет ли хэш-плата X, если он все еще нажмет X, чтобы потерять хешрейт, тогда вы можете удалить радиатор хеш-платы для майнинга и подождать, пока хешрейт упадет. , измерьте, является ли напряжение домена нормальным. Как правило, доменное напряжение будет ненормальным в проблемной области. Затем измерьте сигнал RI, чтобы увидеть, нарушен ли сигнал RI. Если сигнал RI отсутствует, в основном микросхема закорочена или повреждена после лужения.

Ⅷ. Другие вопросы, требующие внимания

Блок-схема технического обслуживания

d7-miner-maintenance-flow-chart.jpg

1. Регулярный осмотр: во-первых, визуально осмотрите ремонтируемую хеш-плату, чтобы увидеть, нет ли деформации или подгорания печатной платы. Если таковые имеются, с ними нужно разобраться в первую очередь; есть ли на деталях явные следы прогара, смещение деталей при ударе или отсутствующие детали и т. д.; во-вторых, после визуального осмотра вы можете сначала проверить значение резистора каждой области напряжения, чтобы определить, есть ли короткое замыкание или разомкнутая цепь. Если она обнаружена, с ней нужно разобраться в первую очередь. Снова проверьте, составляет ли напряжение каждого домена около 0,32 В.
2. После того, как плановая проверка прошла успешно (обычно проверка на короткое замыкание при плановой проверке необходима, чтобы избежать возгорания микросхемы или других материалов из-за короткого замыкания при включении питания), проверку микросхемы можно выполнить с помощью теста. приспособление, и позиционирование определяется в соответствии с результатами испытаний испытательного приспособления.
3. В соответствии с результатами, отображаемыми на тестовом приспособлении, начните с района неисправного чипа и проверьте контрольные точки чипа (CO/NRST/RX/XIN/BI) и напряжения, такие как VDD0V8 и VDD1V8.

4. В соответствии с направлением потока сигнала сигнал RX передается в обратном направлении (микросхемы 70–1), среди которых несколько сигналов CLK CO BO RST передаются в прямом направлении (1–70), а точка ненормальной неисправности находится через последовательность подачи питания.
5. При обнаружении неисправного чипа его необходимо перепаять. Метод заключается в добавлении флюса (предпочтительно флюса без очистки) вокруг микросхемы, нагревании паяных соединений выводов микросхемы до растворенного состояния и стимулировании повторного запуска выводов и контактных площадок микросхемы и закрытия олова, чтобы добиться эффекта повторного лужения. Если после повторной пайки неисправность не устранена, микросхему можно заменить напрямую.
6. После ремонта хеш-платы, когда тестовое приспособление тестируется, оно должно пройти более двух раз, чтобы быть оцененным как хороший продукт. В первый раз, после замены деталей, подождите, пока хэш-доска остынет, используйте тестовое приспособление для проверки прохода и отложите ее в сторону перед охлаждением. Во второй раз перед тестированием подождите несколько минут, пока хэш-доска полностью остынет.

7. После ремонта хеш-платы в порядке. Должны быть сделаны соответствующие записи о техническом обслуживании/анализе (требования к отчетам о техническом обслуживании: дата, серийный номер, версия печатной платы, номер тега, причина отказа, установление ответственности за отказ и т. д.). При подготовке к обратной связи с производством, послепродажным обслуживанием, исследованиями и разработками.
8. После записи установить в полноценный майнер для регулярного старения.
9. Хорошие продукты, отремонтированные в конце производства, должны быть оптимизированы с первой станции производства (по крайней мере, осмотр внешнего вида и испытательная станция PT1/PT2).
10. Для отремонтированной хеш-платы необходимо удалить большой радиатор, а теплопроводный гель необходимо снова очистить щеткой, прежде чем его можно будет обтекать!

Create an account or sign in to comment

You need to be a member in order to leave a comment

Create an account

Sign up for a new account in our community. It's easy!

Register a new account

Sign in

Already have an account? Sign in here.

Sign In Now
  • Recently Browsing   0 members

    • No registered users viewing this page.
  • Similar Topics

    • Antminer S19,-pro, S19j,-pro, S19a, S19i, S19 Hyd, S19pro Hyd, S19pro+ Hyd, T19 Hyd

      Официальный сайт | Manual | Прошивка (официальный сайт) | Прошивка (bits.media)   В теме действуют все Правила форума! Перед тем как задать вопрос, посмотрите НОВИЧКИ Bits.Media, все сюда,  F.A.Q по майнингу. Уважайте своё и чужое время. Для обсуждения и поиска программ/драйверов пользуйтесь разделом Файлы. Сообщения, не относящиеся к теме обсуждения (оффтоп), удаляются без предупреждения.   Технические характеристики:   Статьи на Bits.me

      in ASIC/FPGA майнеры

    • APW3-12-1600 для Bitmain AntMiner

      Ниже приведено техническое описание нового продукта от компании BITMAIN - AntMiner APW3-12-1600     Блок питания BITMAIN AntMiner серии APW3-12-1600, специально изготовлен для майнинга и сочетает в себе высокую эффективность преобразования и отличные динамические показатели в силу плотной упаковки. Также блок отлично защищен от коротких замыканий, перегревов, низкого напряжения и перегрузок.   БП сочетает в себе уникальные характеристики которые делают его идеальным

      in Блоки питания, ИБП, силовая часть

    • Сторонняя прошивка для Antminer L3+ от blissz

      Внимание! Эта прошивка (возможно) лишает ваш майнер гарантии!   Прошивка от blissz Оригинальная тема https://bitcointalk.org/index.php?topic=2694602.0 (здесь перевод). Информация актуализирована по состоянию на 15/01/2018.     v1.02 :: 14/01/2018 :: L3+ рекомендуемое обновление   Файл прошивки:  https://mega.nz/#!mkRWFKpB!J4pJLNgTheED1UkMLDHy8LiLMmsoKizkABCd_MbFslw   Примечание модератора: были сообщения, что ссылка не работает. Благ

      in Прошивки

    • Замена блока питания antminer T21 APW11A1216-1a V1.1

      Нужна помощь, после замены блока питания на новый (купленный на авито), асик не набирает хеш, пишет что не может опознать блок питания. Блок по маркировке сходится. В чем может быть дело? Новый блок питания снят с другого асика из за замены на однофазный (со слов хозяина). Я что то не то делаю или не доделываю, или меня обманули и продали не рабочий блок? Может нужно обновить прошивку? Прошивка стоит родная. BTC Tools асик видит, веб морда загружается.

      in Блоки питания, ИБП, силовая часть

    • No Dev Fee aльтернативная прошивка для Antminer D3 и Antminer L3+ (без отчислений)

      Уважаемое сообщество! Наступил момент, когда у Вас появился выбор - отчислять постоянно за альтернативную прошивку, или сделать это только разово.   Вашему вниманию представляю результаты наших наработок, в виде двух прошивок для Antminer D3 и Antminer L3+. Antminer L3+ Antminer D3   Что же даст вам использование этой прошивки: Управление вольтажем на каждой плате асика Управление частотой на каждой плате   Результатом таког

      in Прошивки

×
×
  • Create New...